《行政處罰法(2021修訂)》十大變化(上篇)
「聲明」本文系樹人律師事務所律師及職員撰寫原創文章,同步公開發表在樹人律師事務所微信公眾號及網站上,
文章著作權屬樹人律師事務所所有,在其他平臺或媒體發布、轉載需經樹人律師事務所許可。
取得許可在文末掃碼關注“樹人律師”進行聯系。
2018年啟動、2021年人大審議通過,歷經三年,受到各級行政機關、執法人員、行政法專家學者矚目的《中華人民共和國行政處罰法(2021修訂)》(以下簡稱新《行政處罰法》)終于出爐,將于2021年7月15日正式實施。為幫助各級行政機關、執法人員更好的理解和運用新《行政處罰法》,樹人所政府法律服務部特對新《行政處罰法》的十大變化作深入分析,今天帶來上篇。
變化一:首違不罰明確納入《行政處罰法》
首違不罰即首次違法且危害后果輕微并及時改正的,可以不予行政處罰。其最早是國家稅務部門為規范行政處罰自由裁量權引入的制度。此次,新《行政處罰法》以法律的形式將其納入行政處罰法律體系,對行政機關依法執法、保障當事人合法權益具有重大意義。首違不罰明確納入新《行政處罰法》后,其中關于從輕或減輕行政處罰、不予行政處罰的具體情形與以往相比有了較大變化,具體內容如下:

變化二:明確“行政處罰”、“違法所得”、“辦案期限”、“日”的定義
與舊《行政處罰法》相比,新《行政處罰法》對原有行政處罰實施中的“行政處罰”“違法所得”“辦案期限”以及“日”的定義作出了明確規定。這將進一步利于行政執法機關查處違法行為,對當事人的違法行為實施行政處罰。

變化三:補充行政處罰種類,引入行為罰、資格罰等方面的行政處罰種類
與舊《行政處罰法》相比,新《行政處罰法》在設定行政處罰種類時引入了行為罰、資格罰等方面的行政處罰種類。根據新《行政處罰法》第九條的規定,行政處罰種類具體如下:

變化四:將綜合行政執法改革成果納入《行政處罰法》
一、明確相對集中行使行政處罰權的領域


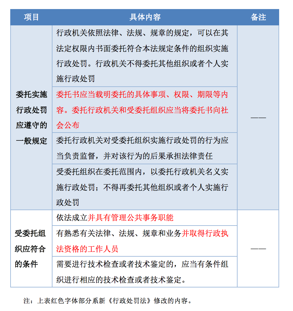
變化五:明確委托實施行政處罰必須公開委托書,對受委托組織應具備的條件進行修改
新《行政處罰法》在保留舊《行政處罰法》關于委托符合條件的組織實施行政處罰及受委托組織不得再委托其他組織或個人實施行政處罰的基礎上增加了關于公開委托書的內容,并對受委托組織應符合的條件作了修改。根據新《行政處罰法》第二十條、第二十一條的規定,新《行政處罰法》關于委托實施行政處罰的具體規定如下:

