新規速遞:最高人民法院關于審理勞動爭議案件適用法律問題的解釋(一)
「聲明」本文系樹人律師事務所律師及職員撰寫原創文章,同步公開發表在樹人律師事務所微信公眾號及網站上,
文章著作權屬樹人律師事務所所有,在其他平臺或媒體發布、轉載需經樹人律師事務所許可。
取得許可在文末掃碼關注“樹人律師”進行聯系。
2020年12月25日,由最高人民法院審判委員會第1825次會議通過《最高人民法院關于審理勞動爭議案件適用法律問題的解釋(一)》。
2020年12月29日,最高人民法院公布了《關于廢止部分司法解釋及相關規范性文件的決定》(法釋〔2020〕16號),決定自2021年1月1日《民法典》實施之日起,廢止包括《關于審理勞動爭議案件適用法律若干問題的解釋》(以下簡稱“舊解釋”)(一)至(四)在內的116件司法解釋及相關規范性文件。
同日,最高人民法院正式公布《關于審理勞動爭議案件適用法律問題的解釋(一)》(以下簡稱“新解釋”),成為人民法院審理勞動爭議案件的“新準繩”。
新解釋全文總共54條規定,除生效時間外基本上是對舊解釋(一)—(四)條文的匯編。就像《民法典》一樣,新解釋通過“四合一”式的整合,整合了舊解釋(一)—(四)的全部內容。
新解釋的內容
1.新解釋完全包含了舊解釋(三)(四)的規定;
2.新解釋整合了舊解釋(一)(二)的大部分規定;
3.新解釋舍棄了舊解釋(一)第三條和原解釋(二)第一、二、九、十、十二、十三條的規定。
此外,新解釋還將舊解釋中術語進行了統一和調整,將解釋與現行的其他法律法規的表述更加契合,如將“勞動爭議仲裁委員會”調整為“勞動爭議仲裁機構”;將“或”調整為“或者”;將“向人民法院起訴”、“提出起訴”統一調整為“提起訴訟”;將“勞動爭議調解委員會”調整為“調解仲裁法第十條規定的調解組織”。
雖然只是術語和表述的調整,但無疑是從立法技術上實現了勞動法律體系主要法律文件的統一,這無疑是一種立法上的進步。
新解釋的亮點
勞動爭議糾紛的審理過程中,難免適用民事法律的基本原則,但是從舊解釋(一)—(四)的條文中并沒有《民法通則》的體現。雖然案件的審理并不構成實質性的影響,但是沒有明確的法律規定,在勞動爭議審理過程中直接適用民事法律原則始終沒有直接的法律依據。
新解釋帶來的最大亮點在于明確規定:將《民法典》列為人民法院審理勞動爭議案件的法律依據。
新解釋開篇規定,為正確審理勞動爭議案件,根據《中華人民共和國民法典》《中華人民共和國勞動法》《中華人民共和國勞動合同法》《中華人民共和國勞動爭議調解仲裁法》《中華人民共和國民事訴訟法》等相關法律規定,結合審判實踐,制定本解釋。這樣的規定,明確了《民法典》適用于勞動案件處理。
合同到期,用人單位可以任意解除
勞動合同到期是否可以主動不再續簽,關系到用人單位的用工自主權。針對該事項,立法的沿革經歷了賦權——限制——重啟的階段。
1.賦權階段:舊解釋(一)(法釋〔2001〕14號)第十六條第一款規定:勞動合同期滿后,勞動者仍在原用人單位工作,原用人單位未表示異議的,視為雙方同意以原條件繼續履行勞動合同。一方提出終止勞動關系的,人民法院應當支持。該條款當時賦予當事人雙方、尤其是用人單位,單方終止勞動關系的權利。
2.限制階段:2008年《勞動合同法》的施行,第四十四條明確了用人單位可以終止勞動合同的法定情形,其中并未包含舊解釋(一)第十六條規定的情形。這導致在審判實務中,法官開始適用《勞動合同法》的規定,而不再適用原解釋(一)的相關規定。用人單位終止勞動合同的權利經歷了長達12年的限制。
3.重啟階段:隨著新解釋的實行,新解釋第三十四條第一款照搬了原解釋(一)第十六條第一款的規定,恢復了該規定在法院審判中的適用;出現新解釋第三十四條第一款規定的情形時,用人單位也有權提出終止勞動關系。這一調整,對用人單位而言無疑是一個利好的消息,為用人單位進行人才戰略規劃和人才調整時增加了主動性和操作便利;同時對于員勞動者而言也在一定程度上促進了員工的自驅力。
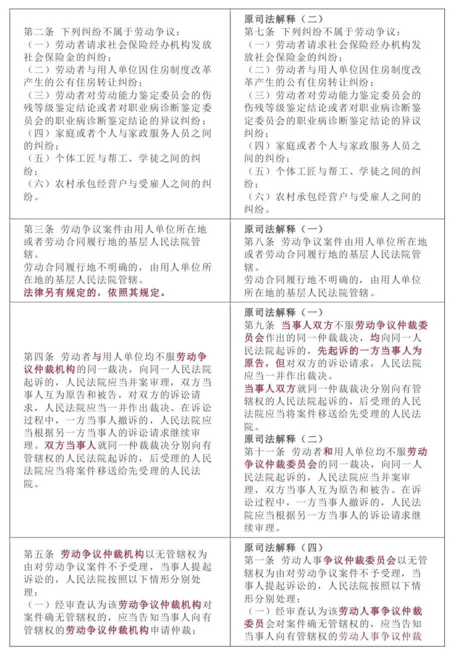
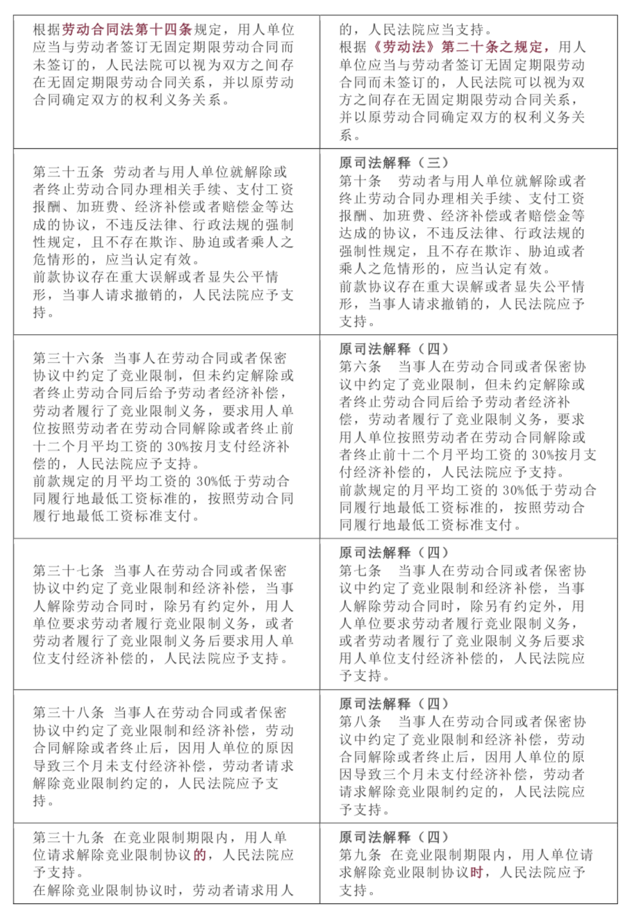
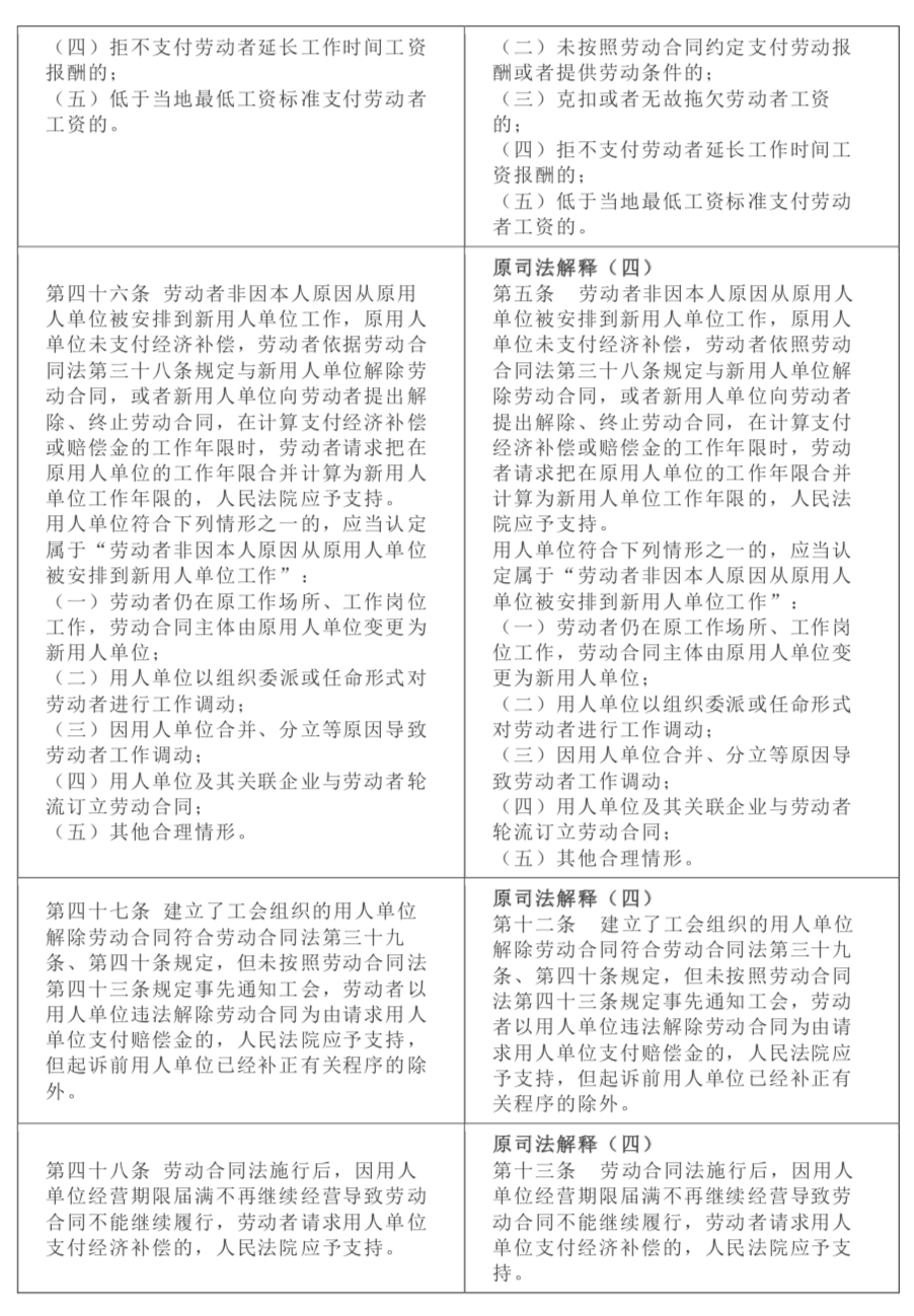
新舊解釋條文對比













