《民法典》背景下,虛構融資租賃物在破產實務如何處理?
「聲明」本文系樹人律師事務所律師及職員撰寫原創文章,同步公開發表在樹人律師事務所微信公眾號及網站上,
文章著作權屬樹人律師事務所所有,在其他平臺或媒體發布、轉載需經樹人律師事務所許可。
取得許可在文末掃碼關注“樹人律師”進行聯系。
“虛構租賃物”的界定
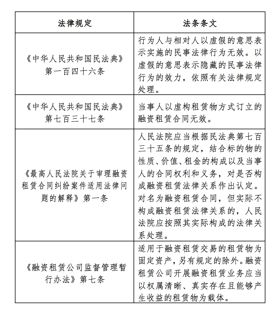
《民法典》第七百三十七條已經明確虛構租賃物而訂立的融資租賃合同無效,但對于如何界定“虛構租賃物”,目前尚未出臺相關司法解釋來明確。結合實務中的案例及相關法律規定,筆者認為暫且可從以下兩個方面著手進行判斷。
一、雙方或單方虛構
對于虛構的參與主體,《民法典》第七百三十七條僅表述為“當事人”,并未表明當事人是指雙方還是一方,因此可能存在出租人與承租人雙方通謀借用融資租賃的形式,以虛構的租賃物進行融資的情形,也可能是出租人單方采用欺騙手段虛構租賃物,以騙取融資資金。
二、不符合融資租賃關系的基本特征
從字面意思來看,虛構指憑空捏造,而虛構租賃物即指租賃物客觀不存在且無法轉移所有權,最常見的就是對根本不存在的租賃物進行融資,例如僅依據發票、合同簽訂融資租賃合同。根據《民法典》以及融資租賃監管部門對租賃物的相關規定,租賃物必須同時具備客觀存在、具有物的屬性、權屬清晰能特定化、可登記且所有權可發生移轉、具有經濟價值且經濟壽命不短于租期等特征。因此,如當事人的融資租賃關系不符合以上條件且明顯存在虛構情況,該項融資租賃合同關系極易被破產管理人認定為借貸關系。
案例分析
上海市高級人民法院(2020)滬民終32號《民事判決書》:融資租賃合同應當兼具融資與融物的雙重屬性,當事人以融資租賃之名行放貸之實,應當認定雙方真實意思表示并非融資租賃,而是出借資金。
2017年1月18日,東航國際融資租賃有限公司(以下簡稱為“東航租賃”)與中建六局第三建筑工程有限公司(以下簡稱為“中建六局”)簽訂《售后回租賃合同》和《所有權轉讓協議》、《補充協議》,雙方約定:東航租賃根據中建六局的要求向中建六局購買合同記載的租賃物件并回租給中建六局使用,中建六局按約定向東航租賃支付租金。同日,中建六局簽署并向東航租賃出具合同附件一《租賃物件接收確認函》、協議附件一《租賃物件明細表》、《租賃物件確認函》以及購買租賃物件的增值稅普通發票若干份。在合同履行期間,中建六局并未按約定向東航租賃支付租金。東航租賃訴至上海市第一中級人民法院,要求中建六局向其支付全部未付租金、違約金和其他應付款項。一審法院經審理,查明案涉發票均為虛假套票。故一審法院認為租賃物客觀上不存在,導致東航租賃與中建六局之間僅存在融資并無融物的情形,不符合融資租賃法律關系成立的基本特征,認定雙方之間系企業借貸合同關系。隨后東航租賃、中建六局對一審判決不服,均提起上訴。經過二審審理,上海市高級人民法院維持了原判。
筆者認為,根據《民法典》第七百三十五條的規定,融資租賃合同是出租人根據承租人對出賣人、租賃物的選擇,向出賣人購買租賃物,提供給承租人使用,承租人支付租金的合同。因此,融資租賃合同應當兼具融資與融物的雙重屬性。本案中,東航租賃并無證據證明其對買入的租賃物進行了實物查驗并履行了審查義務,經法院調查購買租賃物的發票系偽造且租賃物客觀不存在的情形下,該項融資租賃并不具備“融物”的特性。作為專業的融資租賃公司,東航租賃的上述行為明顯不合常理,因此結合已查明的事實,本案系雙方當事人共同虛構租賃物,應當依照《民法典》第七百三十七條規定進行處理,確認雙方之間的融資租賃合同無效,按照實際形成的法律關系進行認定。
“虛構租賃物”在破產實務中的處理
一、“虛構租賃物”不產生融資租賃的法律效力,需要按照實際構成的法律關系確認債權
根據《民法典》、《最高人民法院關于審理融資租賃合同糾紛案件適用法律問題的解釋》(以下簡稱“《融資租賃司法解釋》”)相關規定,真實的租賃物系融資租賃法律關系的存在前提及構成要件。因此管理人在審查此類債權時,首先要確定租賃物是真實存在的,以判斷融資租賃關系是否成立。例如,上述案例中法院通過調查購買租賃物的增值發票,查明發票均系虛假套票,同時東航租賃也并無其他證據證明租賃物真實存在,因此可以認定雙方之間并無融物的意思表示。其次,雖然無法認定為融資租賃關系,但依據《融資租賃司法解釋》第一條的規定,也有可能成立其他的合同關系,因此管理人一般需要結合具體情況去判斷,并按照實際構成的法律關系確認債權。最后,如經管理人審查、核實,該項融資租賃實為借款、民間借貸等法律關系,則應適用相關法律規定,依法認定借款債權本金與利息而非租金、損失。
二、“虛構租賃物”類債權法律關系的另行定性并不免除保證人的自身保證責任,特殊情形下除外
如果有保證人為融資租賃的債權提供保證,若無特別約定,保證人不能僅以法律關系另行定性為由,要求免除自身的保證責任。但也存在免除保證責任的情形,比如出租人與承租人惡意串通欺騙保證人;或者在符合《民法典》第一百四十八、一百四十九、一百五十條規定存在被欺詐、被脅迫的情形下,保證人依法撤銷保證行為的,保證責任免除。
三、“虛構租賃物”類債權在破產程序中僅能作為普通債權進行清償
《民法典》及最高院關于擔保制度的解釋已明確將融資租賃視為非典型擔保,對于融資租賃的當事人約定租賃期限屆滿后租賃物歸承租人所有的,規定融資租賃物出租人行使權利的方式參照擔保物權的實現程序處理,在很大程度上簡化了破產程序中對融資租賃物出租人的債權審核認定。但“虛構租賃物”并不產生融資租賃的法律效果,該類債權將失去優先性,僅能在破產程序中作為普通債權進行清償。因此,筆者建議融資租賃公司應當合法合規經營,禁止虛構融資租賃物,且應當在開展售后回租業務之前做好盡調工作,要求承租人提供租賃物購買合同、發票、簽收單、入庫單等進行核驗,并組織人員對租賃物進行現場核查。避免在承租人進入破產程序后,發生因虛構租賃物被認定為其他法律關系而喪失優先性的風險。
法律規定


下一篇破舊立新|破產熱點速遞